专享易财税欢迎您!

财税干货-/static/zxycs/images/news.jpg
钱在对公账户里怎么拿出来最安全?
  • 发布日期:2026-01-13 08:00:29
  • 浏览量: 0

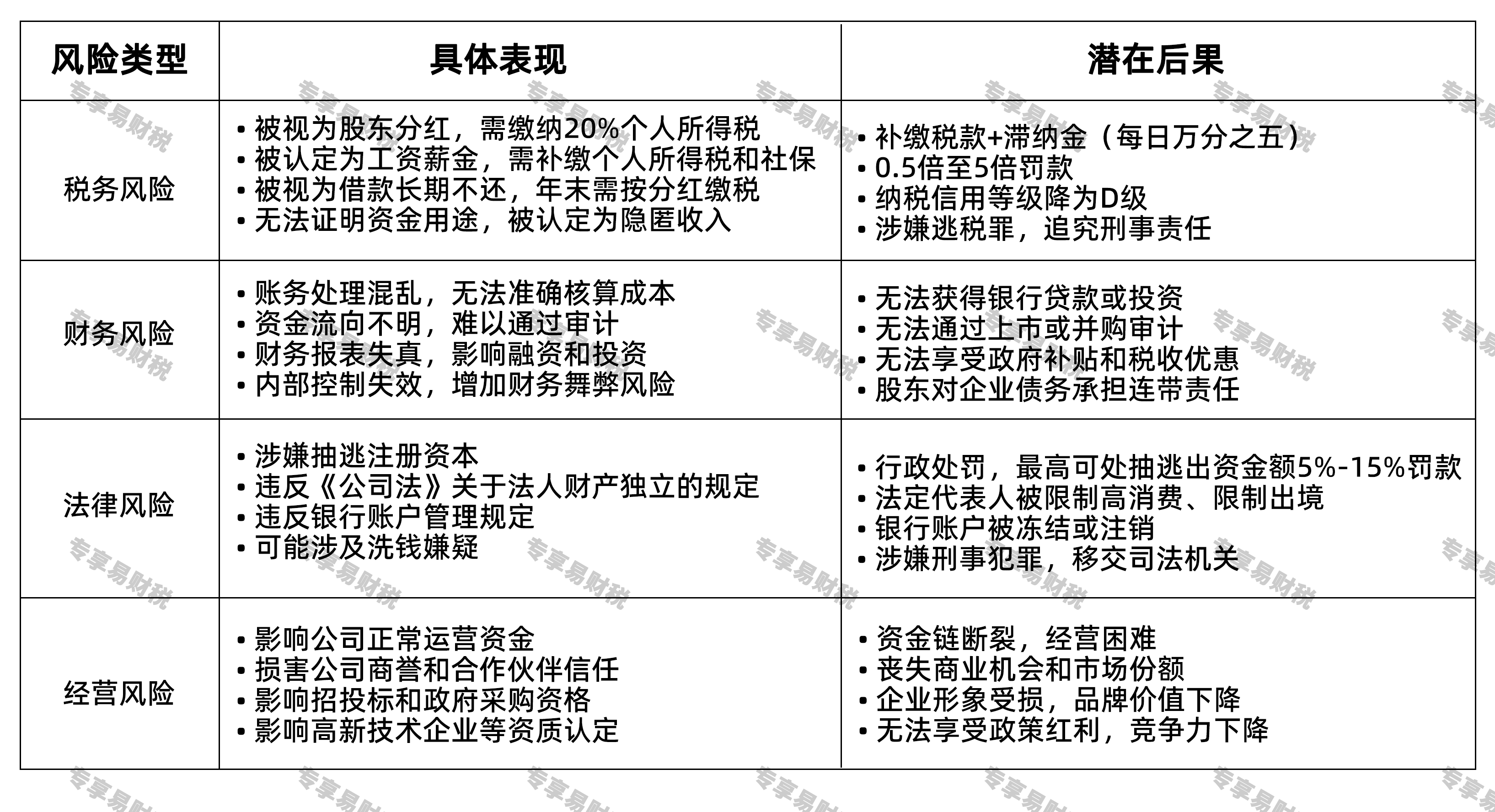
一、直接从账户里转钱有什么风险?

许多企业主误以为公司账户里的钱就是自己的钱,可以随意转出使用。实际上,公司是独立法人,公司财产与股东个人财产有明确的法律界限。以下是从对公账户直接转钱到个人账户的主要风险:

重要通知:在金税四期大数据监管下,银行、税务、市场监管等部门信息实时共享,任何异常转账行为都会被系统预警。

直接从账户里转钱有什么风险?

重要通知:根据《中华人民共和国增值税法》及其实施条例的最新修订,自2026年1月1日起,增值税制度将迎来重大调整。作为广州专享易财税公司的专业顾问,我们为企业梳理了以下八个必须关注的重要变化,帮助企业提前做好准备。


二、有什么办法可以合规取钱?

企业资金合规取出的核心原则是:业务真实、凭证齐全、依法纳税、程序合规。以下是最常用的合规取钱方法:

1.发放工资薪金

为股东、员工发放工资是最直接的取钱方式。需要注意:

-签订正规劳动合同,建立规范的用工关系

-按月发放,代扣代缴个人所得税

-依法缴纳社会保险和住房公积金

-工资水平应与岗位、行业、地区相匹配

-保留考勤记录、绩效考核等证明材料


税务处理:工资薪金在计算企业所得税时可全额扣除,个人所得税按3%-45%超额累进税率缴纳。


2.股东分红

公司盈利后向股东分配利润,是最正规的取钱方式:

-公司必须有可分配利润(弥补以前年度亏损、提取法定公积金后)

-召开股东会,形成有效的分红决议

-按持股比例分配利润

-公司代扣代缴20%个人所得税

-分红后及时进行账务处理


重要提示:分红的前提是公司有盈利,如果公司亏损仍向股东支付款项,可能被认定为抽逃出资或变相分红。


3.报销费用

股东或员工为公司经营垫付的费用,可凭合规票据报销:

-费用必须真实发生,与公司经营相关

-取得合规发票(增值税专用发票/普通发票)

-履行公司内部报销审批流程

-报销额度应符合公司制度和常规标准

-避免频繁、大额个人消费报销


合规要点:合规要点:差旅费、交通费、业务招待费、办公用品采购等都可以报销,但必须"三流一致"(合同、资金、发票)。


4.股东借款

股东向公司借款,但必须注意时限和税务规定:

-签订正式借款合同,约定利率和还款期限

-借款时间不能超过一个纳税年度(12月31日)

-年末未归还且未用于公司经营的,视为分红缴纳20%个税

-借款应用于与公司经营相关事项

-公司收取的利息需缴纳增值税和企业所得税


风险提示:股东借款最容易被税务稽查,务必在年底前归还或办理合规转股手续。


5.支付租金

如果股东个人名下有房产、车辆等出租给公司使用:

-签订正式租赁合同,约定租金标准和支付方式

-租金应符合市场公允价格

-股东需到税务局代开发票,缴纳增值税及附加、个人所得税

-公司凭发票入账,可抵扣企业所得税

-保留房产证、车辆行驶证等权属证明


税务优势:个人出租住房有一定免税额度,且公司支付的租金可以作为成本费用税前扣除。


6.支付劳务酬劳

股东或外部人员为公司提供设计、咨询、培训等劳务:

-签订劳务合同,明确服务内容和报酬

-收款方到税务局代开发票

-公司代扣代缴个人所得税(20%-40%)

-劳务报酬与工资薪金不能重复发放

-保留服务过程证明(报告、成果等)


注意事项:如果双方存在雇佣关系,应发工资而非劳务报酬;劳务报酬的税负通常高于工资薪金。

有什么办法可以合规取钱?

广州专享易财税公司建议:建立规范的薪酬体系:合理设计工资、奖金、福利结构,平衡税负和现金需求提前规划分红方案:结合公司发展需要和股东资金需求,制定中长期分红计划完善报销制度:明确报销范围、标准和流程,确保费用真实合规避免长期借款:股东借款应短期使用并及时归还,避免税务风险寻求专业指导:根据公司具体情况,咨询专业财税顾问制定个性化方案

总结:对公账户的资金取出必须遵循"业务真实、凭证齐全、依法纳税"的原则。企业应根据自身情况选择合适的组合方案,既要满足资金需求,又要控制税务风险和合规成本。在广州专享易财税公司的专业指导下,企业可以建立完善的资金管理体系,实现安全合规的资金运作。

在当前"金税四期"大数据监管环境下,任何不规范的取款行为都将面临严查。与其事后补税受罚,不如事前合规规划。让我们共同构建规范、透明、健康的公司财务体系,为企业长远发展奠定坚实基础。